DSPA by Douglas Jones, Don Johnson, et al - HTML preview

PLEASE NOTE: This is an HTML preview only and some elements such as links or page numbers may be incorrect.
Download the book in PDF, ePub for a complete version.

V=ℂ N , =ℂ

,

sequences in " lp "

=ℂ

functions in " ℒp "

, =ℂ

where we have assumed the usual definitions of addition and multiplication. From now on, we will

denote the arbitrary vector space ( V, , +, ⋅) by the shorthand V and assume the usual selection of

( , +, ⋅). We will also suppress the "⋅" in scalar multiplication, so that ( αx) becomes αx .

A subspace of V is a subset MV for which

1. x+yM , xMyM

2. αxM , xMα

Note that every subspace must contain 0, and that V is a subspace of itself.

index-200_1.jpg

index-200_2.jpg

index-200_3.jpg

index-200_4.jpg

index-200_5.jpg

index-200_6.jpg

index-200_7.jpg

The span of set SV is the subspace of V containing all linear combinations of vectors in S.

When

,

A subset of linearly-independent vectors

is called a basis for V when its span

equals V. In such a case, we say that V has dimension N. We say that V is infinite-dimensional

[6] if it contains an infinite number of linearly independent vectors.

V is a direct sum of two subspaces M and N, written V=( MN) , iff every xV has a unique representation x=m+n for mM and nN .

Note that this requires MN={0}

Normed Vector Space*

Now we equip a vector space V with a notion of "size".

A norm is a function ( (∥⋅∥ : V→ℝ) ) such that the following properties hold (

, xVyV and , α∈ ):

1. ∥x∥≥0 with equality iff x=0

2. ∥ αx∥=| α|⋅∥x

3. ∥x+y∥≤∥x∥+∥y∥ , (the triangle inequality).

In simple terms, the norm measures the size of a vector. Adding the norm operation to a vector

space yields a normed vector space. Important example include:

1. V=ℝ N ,

2. V=ℂ N ,

3. V= lp ,

4. V= ℒp ,

index-201_1.jpg

index-201_2.jpg

index-201_3.jpg

index-201_4.jpg

index-201_5.jpg

index-201_6.jpg

Inner Product Space*

Next we equip a normed vector space V with a notion of "direction".

An inner product is a function ( (< ·, ·> : V× V)→ℂ ) such that the following properties hold (

, xVyVzV and , α∈ ):

1.

2. < x, αy>= α< x, y> ...implying that

3. < x, y+z>=< x, y>+< x, z>

4. < x, x>≥0 with equality iff x=0

In simple terms, the inner product measures the relative alignment between two vectors.

Adding an inner product operation to a vector space yields an inner product space. Important

examples include:

1. V=ℝ N , (< x, y> ≔ xTy)

2. V=ℂ N , (< x, y> ≔ xHy)

3. V= l 2 ,

4. V= 2 ,

The inner products above are the "usual" choices for those spaces.

The inner product naturally defines a norm:

though not every norm can be

defined from an inner product. [7] Thus, an inner product space can be considered as a normed

vector space with additional structure. Assume, from now on, that we adopt the inner-product

norm when given a choice.

The Cauchy-Schwarz inequality says

|< x, y>|≤∥x∥∥y∥ with equality iff ∃, α∈ :(x= αy) .

When < x, y>∈ℝ , the inner product can be used to define an "angle" between vectors:

Vectors x and y are said to be orthogonal, denoted as (xy) , when < x, y>=0 . The Pythagorean theorem says: (∥x+y∥)2=(∥x∥)2+(∥y∥)2 , (xy) Vectors x and y are said to

index-202_1.jpg

index-202_2.jpg

index-202_3.jpg

index-202_4.jpg

index-202_5.jpg

index-202_6.jpg

be orthonormal when (xy) and ∥x∥=∥y∥=1 .

(xS) means (xy) for all yS . S is an orthogonal set if (xy) for all xyS s.t. xy . An orthogonal set S is an orthonormal set if ∥x∥=1 for all xS . Some examples of orthonormal

sets are

1. ℝ3 :

2. ℂ N : Subsets of columns from unitary matrices

3. l 2 : Subsets of shifted Kronecker delta functions S⊂{{ δ[ nk]}| k∈ℤ}

4. 2 :

for unit pulse f( t)= u( t)− u( tT) , unit step u( t)

where in each case we assume the usual inner product.

Hilbert Spaces*

Now we consider inner product spaces with nice convergence properties that allow us to define

countably-infinite orthonormal bases.

A Hilbert space is a complete inner product space. A complete [8] space is one where all Cauchy sequences converge to some vector within the space. For sequence { xn} to be Cauchy,

the distance between its elements must eventually become arbitrarily small:

For a sequence { xn} to be convergent to x, the distance

between its elements and x must eventually become arbitrarily small:

Examples are listed below (assuming the usual inner products):

1. V=ℝ N

2. V=ℂ N

3. V= l 2 ( i.e. , square summable sequences)

4. V= 2 ( i.e. , square integrable functions)

We will always deal with separable Hilbert spaces, which are those that have a countable [9]

orthonormal (ON) basis. A countable orthonormal basis for V is a countable orthonormal set

such that every vector in V can be represented as a linear combination of elements in S:

Due to the orthonormality of S, the basis coefficients are given by

index-203_1.jpg

index-203_2.jpg

index-203_3.jpg

index-203_4.jpg

index-203_5.jpg

index-203_6.jpg

index-203_7.jpg

index-203_8.jpg

index-203_9.jpg

index-203_10.jpg

index-203_11.jpg

index-203_12.jpg

index-203_13.jpg

index-203_14.jpg

index-203_15.jpg

We can see this via:

where

(where the second equality invokes the continuity of the inner product). In finite n-dimensional

spaces ( e.g. , ℝ n or ℂ n ), any n-element ON set constitutes an ON basis. In infinite-dimensional

spaces, we have the following equivalences:

1.

is an ON basis

2. If

for all i, then y=0

3.

(Parseval's theorem)

4. Every yV is a limit of a sequence of vectors in

Examples of countable ON bases for various Hilbert spaces include:

1. ℝ n :

for

with "1" in the i th position

2. ℂ n : same as ℝ n

3. l 2 :

, for ({ δi[ n]} ≔ { δ[ ni]}) (all shifts of the Kronecker sequence)

4. 2 : to be constructed using wavelets ...

Say S is a subspace of Hilbert space V. The orthogonal complement of S in V, denoted S⊥ , is

the subspace defined by the set {xV|(xS)} . When S is closed, we can write V=( SS⊥) The orthogonal projection of y onto S, where S is a closed subspace of V, is

s.t.

is an ON basis for S. Orthogonal projection yields the best approximation of y in S:

The approximation error

obeys the orthogonality principle:

(eS) We illustrate this concept using V=ℝ3 (Figure 4.10) but stress that the same geometrical interpretation applies to any Hilbert space.

Figure 4.10.

index-204_1.jpg

index-204_2.jpg

index-204_3.jpg

index-204_4.jpg

index-204_5.jpg

index-204_6.jpg

index-204_7.jpg

A proof of the orthogonality principle is:

()

4.3. Discrete Wavelet Transform

Discrete Wavelet Transform: Main Concepts*

Main Concepts

The discrete wavelet transform (DWT) is a representation of a signal x( t)∈ 2 using an

orthonormal basis consisting of a countably-infinite set of wavelets. Denoting the wavelet basis as

, the DWT transform pair is

()

()

where { d k , n } are the wavelet coefficients. Note the relationship to Fourier series and to the

sampling theorem: in both cases we can perfectly describe a continuous-time signal x( t) using a

countably-infinite ( i.e. , discrete) set of coefficients. Specifically, Fourier series enabled us to

describe periodic signals using Fourier coefficients { X[ k]| k∈ℤ} , while the sampling theorem

enabled us to describe bandlimited signals using signal samples { x[ n]| n∈ℤ} . In both cases,

signals within a limited class are represented using a coefficient set with a single countable index.

The DWT can describe any signal in 2 using a coefficient set parameterized by two countable

indices:

.

Wavelets are orthonormal functions in 2 obtained by shifting and stretching a mother wavelet,

ψ( t)∈ 2 . For example,

index-205_1.jpg

index-205_2.jpg

index-205_3.jpg

index-205_4.jpg

()

defines a family of wavelets

related by power-of-two stretches. As k increases,

the wavelet stretches by a factor of two; as n increases, the wavelet shifts right.

When ∥ ψ( t)∥=1 , the normalization ensures that ∥ ψ k , n ( t)∥=1 for all k∈ℤ , n∈ℤ .

Power-of-two stretching is a convenient, though somewhat arbitrary, choice. In our treatment of

the discrete wavelet transform, however, we will focus on this choice. Even with power-of two

stretches, there are various possibilities for ψ( t) , each giving a different flavor of DWT.

Wavelets are constructed so that

( i.e. , the set of all shifted wavelets at fixed scale k),

describes a particular level of 'detail' in the signal. As k becomes smaller ( i.e. , closer to –∞ ), the

wavelets become more "fine grained" and the level of detail increases. In this way, the DWT can

give a multi-resolution description of a signal, very useful in analyzing "real-world" signals.

Essentially, the DWT gives us a discrete multi-resolution description of a continuous-time

signal in 2 .

In the modules that follow, these DWT concepts will be developed "from scratch" using Hilbert

space principles. To aid the development, we make use of the so-called scaling function

φ( t)∈ 2 , which will be used to approximate the signal up to a particular level of detail. Like

with wavelets, a family of scaling functions can be constructed via shifts and power-of-two

stretches

()

given mother scaling function φ( t) . The relationships between wavelets and scaling functions will

be elaborated upon later via theory and example.

The inner-product expression for d k , n , Equation is written for the general complex-valued case. In our treatment of the discrete wavelet transform, however, we will assume real-valued

signals and wavelets. For this reason, we omit the complex conjugations in the remainder of

our DWT discussions

The Haar System as an Example of DWT*

index-206_1.jpg

index-206_2.jpg

index-206_3.jpg

index-206_4.jpg

index-206_5.jpg

The Haar basis is perhaps the simplest example of a DWT basis, and we will frequently refer to it

in our DWT development. Keep in mind, however, that the Haar basis is only an example; there

are many other ways of constructing a DWT decomposition.

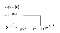
For the Haar case, the mother scaling function is defined by Equation and Figure 4.11.

()

Figure 4.11.

From the mother scaling function, we define a family of shifted and stretched scaling functions

{ φ k , n ( t)} according to Equation and Figure 4.12

()

Figure 4.12.

which are illustrated in Figure 4.13 for various k and n. Equation makes clear the principle that incrementing n by one shifts the pulse one place to the right. Observe from Figure 4.13 that is orthonormal for each k ( i.e. , along each row of figures).

index-207_1.jpg

index-207_2.jpg

index-207_3.jpg

index-207_4.jpg

Figure 4.13.

A Hierarchy of Detail in the Haar System*

Given a mother scaling function φ( t)∈ 2 — the choice of which will be discussed later — let us

construct scaling functions at "coarseness-level-k" and "shift- n" as follows:

Let

us then use Vk to denote the subspace defined by linear combinations of scaling functions at the

k th level:

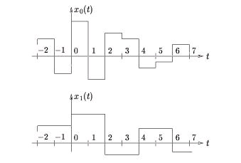
In the Haar system, for example, V 0 and V 1 consist of signals with

the characteristics of x 0( t) and x 1( t) illustrated in Figure 4.14.

Figure 4.14.

We will be careful to choose a scaling function φ( t) which ensures that the following nesting

property is satisfied: V 2⊂ V 1⊂ V 0⊂ V-1⊂ V-2⊂ coarse detailed In other words, any signal in Vk can be constructed as a linear combination of more detailed signals in V k − 1 . (The Haar

system gives proof that at least one such φ( t) exists.)

index-208_1.jpg

index-208_2.jpg

index-208_3.jpg

index-208_4.jpg

index-208_5.jpg

The nesting property can be depicted using the set-theoretic diagram, Figure 4.15, where V − 1 is represented by the contents of the largest egg (which includes the smaller two eggs), V 0 is

represented by the contents of the medium-sized egg (which includes the smallest egg),