Menu
Categories
Fiction
Children
Children's Picture Books
Drama
Erotica
Fiction
Flash Fiction
Horror-Gothic
Humor
Mystery
Poetry
Romance
Sci-fi Fantasy
Short Stories
Youth
Non Fiction
Advertising
Animals & Pets
Artificial Intelligence
Beauty & Fashion
Biography
Body & Spirit
Business
Career
Computer & Internet
Crypto & Blockchain
eBay
Economy
Educational
Fitness
Food/Recipes
Games
General Non Fiction
Health
History
Human Rights
International
Marketing
Military
Miscellaneous
Network Marketing
Parenting/Children
Philosophy
Politics
Psychology
Recreation & Hobby
Reference
Religious
Science
Self-Improvement
Travel
Tutorials
Web Design
Writing & Publishing
Academic
Academic Articles
Anthropology
Archives
Classic Literature
Communications
Economics
Engineering
Environment
Gender Studies
Geography
History
Humanities and Arts
LGBT Studies
Mathematics
Medical
Memoirs & Biography
Philosophy
Postmodernism
Psychology & Culture
Religion
Robotics
Science
Sociology
Teacher's Resources
Technology
Travel
Textbooks
Business
Computer Sciences
Engineering
Law
Mathematics
Science
World
Others
Free Previews
Magazines
Marketplace
Classics
Children's Classics
Drama Classics
Fiction Classics
Horror Classics
Humor Classics
Misc Classics
Mystery Classics
Poetry Classics
Romance Classics
Sci-Fi Classics
Short Stories Classics
Fiction Audiobooks
Adventures
Classics
Crime & Mystery
Experimental
Fantasy
Fiction
Historical
Humor & Comedy
Modern
Philosophical
Science Fiction
Thrillers & Horror
Non Fiction Audiobooks
Humour
Memories
Non Fiction
Philosophy
Poetry
Religion
Self Teaching
Speeches
Children Audiobooks
Animal Adventures
Children Classics
Fairy Tales
Folklore Stories
Grown Up
Humor
Poems
Religious
Serials
Join FREE
Login
Publish
Best Books
Bundles
Blog
Help
Categories
Fiction
Children
Children's Picture Books
Drama
Erotica
Fiction
Flash Fiction
Horror-Gothic
Humor
Mystery
Poetry
Romance
Sci-fi Fantasy
Short Stories
Youth
Non Fiction
Advertising
Animals & Pets
Artificial Intelligence
Beauty & Fashion
Biography
Body & Spirit
Business
Career
Computer & Internet
Crypto & Blockchain
eBay
Economy
Educational
Fitness
Food/Recipes
Games
General Non Fiction
Health
History
Human Rights
International
Marketing
Military
Miscellaneous
Network Marketing
Parenting/Children
Philosophy
Politics
Psychology
Recreation & Hobby
Reference
Religious
Science
Self-Improvement
Travel
Tutorials
Web Design
Writing & Publishing
Academic
Academic Articles
Anthropology
Archives
Classic Literature
Communications
Economics
Engineering
Environment
Gender Studies
Geography
History
Humanities and Arts
LGBT Studies
Mathematics
Medical
Memoirs & Biography
Philosophy
Postmodernism
Psychology & Culture
Religion
Robotics
Science
Sociology
Teacher's Resources
Technology
Travel
Textbooks
Business
Computer Sciences
Engineering
Law
Mathematics
Science
World
Others
Free Previews
Magazines
Marketplace
Classics
Children's Classics
Drama Classics
Fiction Classics
Horror Classics
Humor Classics
Misc Classics
Mystery Classics
Poetry Classics
Romance Classics
Sci-Fi Classics
Short Stories Classics
Fiction Audiobooks
Adventures
Classics
Crime & Mystery
Experimental
Fantasy
Fiction
Historical
Humor & Comedy
Modern
Philosophical
Science Fiction
Thrillers & Horror
Non Fiction Audiobooks
Humour
Memories
Non Fiction
Philosophy
Poetry
Religion
Self Teaching
Speeches
Children Audiobooks
Animal Adventures
Children Classics
Fairy Tales
Folklore Stories
Grown Up
Humor
Poems
Religious
Serials
Join FREE
Login
More
Register Free
Login
Publish
Best Books
Bundles
Blog
Free
Publications
Affiliates
Advertise
Help
Branding in Perspective: Self-Branding for Professional Success by Joel R. Evans - HTML preview
/
Home
/
Career
/
Branding in Perspective: Self-Branding for Professional Success
PLEASE NOTE
: This is an HTML preview only and some elements such as links or page numbers may be incorrect.
Download the book in
PDF
,
ePub
,
Kindle
for a complete version.
Page 1
Page 2
Page 3
Page 4
Page 5
Page 6
Page 7
Page 8
Page 9
Page 10
Page 11
Page 12
Page 13
Page 14
Page 15
Page 16
PREV
NEXT
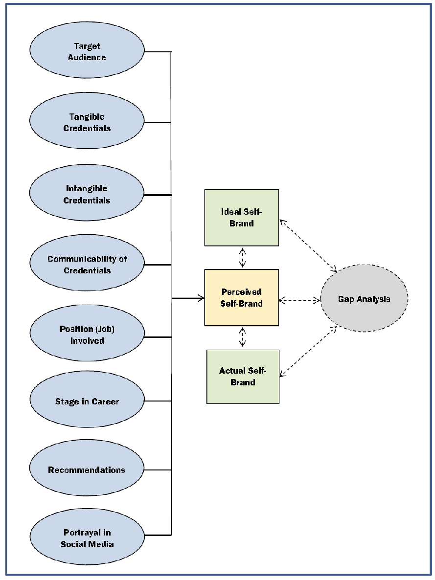
Figure 2: Selected Factors Impacting One’s Professional Self-Brand
Page 1
Page 2
Page 3
Page 4
Page 5
Page 6
Page 7
Page 8
Page 9
Page 10
Page 11
Page 12
Page 13
Page 14
Page 15
Page 16
PREV
NEXT
×
Sign up
Log in